关于我们
留言信箱
政策新闻
政策法规
跨境新闻
活动公告
最新公告
最新活动
锡品出海
宠物用品
汽摩配件
电动两轮车
纺织用品
线上选品
业务办理
业务指引
备案服务
外汇服务
平台入驻
税务服务
通关服务
跨境生态
公共海外仓
知识产权
财税合规
跨境园区
跨境展览
跨境平台
跨境物流
运营服务
金融服务
跨境大讲堂
学习视频
跨境知识库
政策新闻
活动公告
锡品出海
业务办理
首页
政策法规
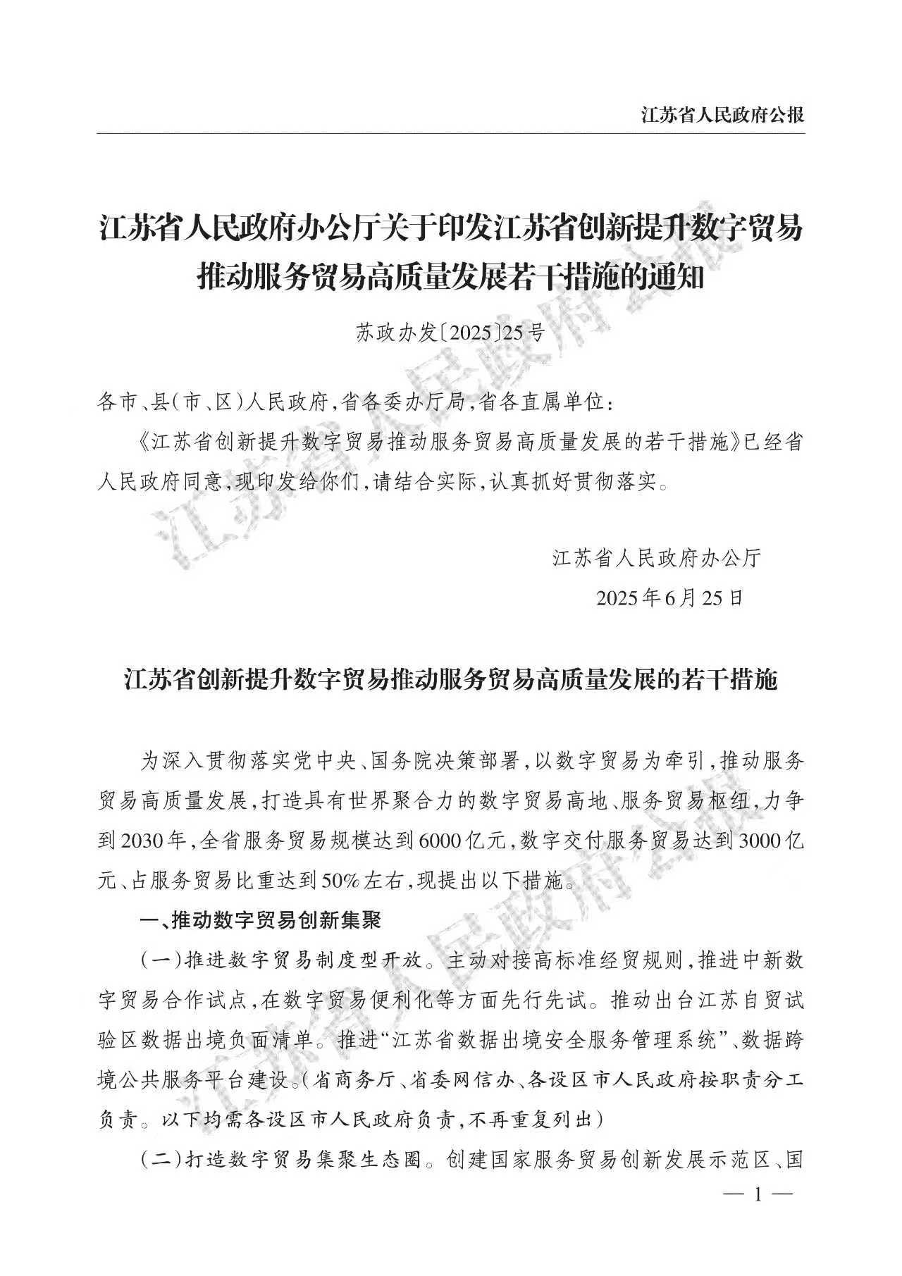
省政府办公厅关于印发江苏省创新提升数字贸易推动服务贸易高质量发展若干措施的通知(苏政办发〔2025〕25号)
政策法规
省政府办公厅关于印发江苏省创新提升数字贸易推动服务贸易高质量发展若干措施的通知(苏政办发〔2025〕25号)
2026-02-05
政策法规
相关文章
海关总署:全面推广跨境电商零售出口商品跨关区退货模式
2026-03-13
三部门发布跨境电子商务出口退运商品税收优惠政策
2026-02-12
DB32/T 5136-2025 跨境电商零售进口商品线下展示交易规范
2026-02-05